Arg-GlcNAcylation of TRADD by NleB and SseK1 is crucial for bacterial pathogenesis.
Author :Juan Xue, Shufan Hu, Yuxuan Huang, Qi Zhang, Xueying Yi, Xing Pan and Shan Li
Front Cell Dev Biol. 2020 Jul 17. 8:641.
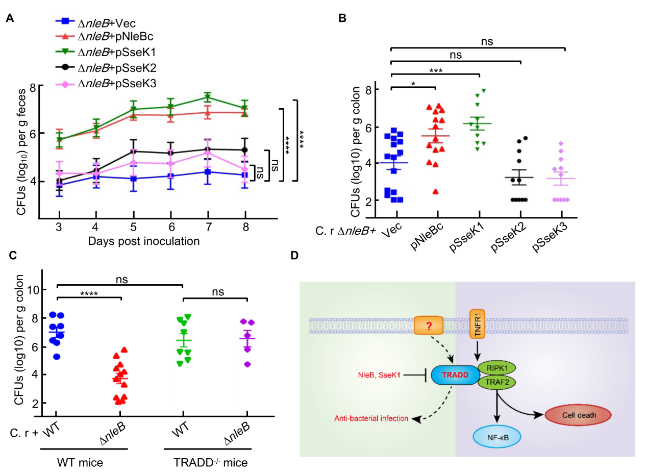
Abstract:Death receptor signaling is critical for cell death, inflammation, and immune homeostasis. Hijacking death receptors and their corresponding adaptors through type III secretion system (T3SS) effectors has been evolved to be a bacterial evasion strategy. NleB from enteropathogenic Escherichia coli (EPEC) and SseK1/2/3 from Salmonella enterica serovar Typhimurium (S. Typhimurium) can modify some death domain (DD) proteins through arginine-GlcNAcylation. Here, we performed a substrate screen on 12 host DD proteins with conserved arginine during EPEC and Salmonella infection. NleB from EPEC hijacked death receptor signaling through tumor necrosis factor receptor 1 (TNFR1)-associated death domain protein (TRADD), FAS-associated death domain protein (FADD), and receptor-interacting serine/threonine-protein kinase 1 (RIPK1), whereas SseK1 and SseK3 disturbed TNF signaling through the modification of TRADD Arg235/Arg245 and TNFR1 Arg376, respectively. Furthermore, mouse infection studies showed that SseK1 but not SseK3 rescued the bacterial colonization deficiency contributed by the deletion of NleBc (Citrobacter NleB), indicating that TRADD was the in vivo substrate. The result provides an insight into the mechanism by which attaching and effacing (A/E) pathogen manipulate TRADD-mediated signaling and evade host immune defense through T3SS effectors.
Full Article: https://doi.org/10.3389/fcell.2020.00641
