Evolution and function of developmentally dynamic pseudogenes in mammals
Authors:Shenghu Qian, Lu Chen, Yuli Xiong and Zhenxia Chen
Genome Biology.08 Nov 2022.
Background: Pseudogenes are excellent markers for genome evolution, which are emerging as crucial regulators of development and disease, especially cancer. However, systematic functional characterization and evolution of pseudogenes remain largely unexplored.
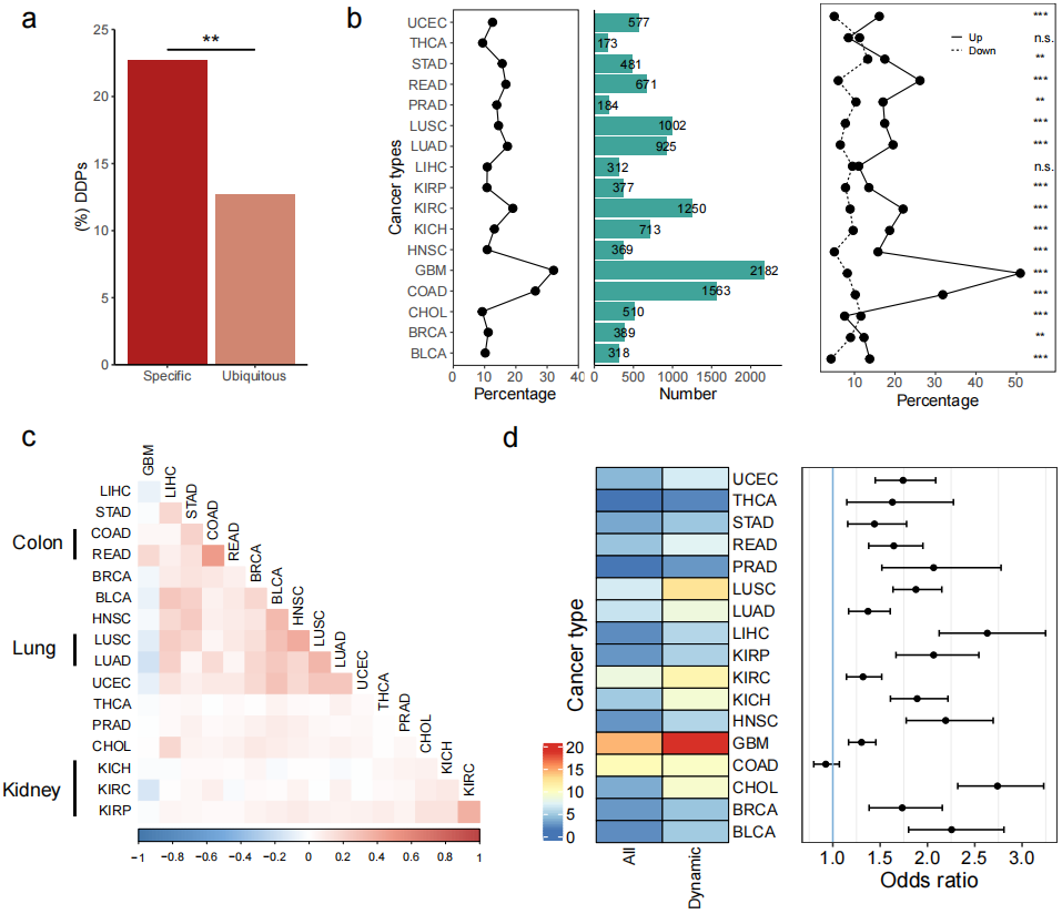
Results:To systematically characterize pseudogenes, we date the origin of human and mouse pseudogenes across vertebrates and observe a burst of pseudogene gain in these two lineages. Based on a hybrid sequencing dataset combining full-length PacBio sequencing, sample-matched Illumina sequencing, and public time-course transcriptome data, we observe that abundant mammalian pseudogenes could be transcribed, which contribute to the establishment of organ identity.Our analyses reveal that developmentally dynamic pseudogenes are evolutionarily conserved and show an increasing weight during development. Besides, they are involved in complex transcriptional and post-transcriptional modulation, exhibiting the signatures of functional enrichment. Coding potential evaluation suggests that 19% of human pseudogenes could be translated, thus serving as a new way for protein innovation. Moreover, pseudogenes carry disease-associated SNPs and conduce to cancer transcriptome perturbation.
Conclusions:Our discovery reveals an unexpectedly high abundance of mammalian pseudogenes that can be transcribed and translated, and these pseudogenes represent a novel regulatory layer. Our study also prioritizes developmentally dynamic pseudogenes with signatures of functional enrichment and provides a hybrid sequencing dataset for further unraveling their biological mechanisms in organ development and carcinogenesis in the future.
Full article:https://genomebiology.biomedcentral.com/articles/10.1186/s13059-022-02802-y
